广东松山职业技术学院2025年普通现代学徒制招生简章
2025普通现代学徒制招生简章
普通现代学徒制基本情况
普通现代学徒制具有“招生招工一体化、企业员工和学校学生双重身份、校企双主体育人”基本特征,我校始终坚持“标准不降、模式多元、岗位培养、在岗成才”原则,主要采取校企协同在岗培养模式,对试点工作全过程、全方位管理,切实提高试点人才培养质量,符合我校毕业条件的,将可获得我校有关专业全日制普通专科毕业证书。
普通现代学徒制试点班学生不得转学,不得转专业,原则上不得转入同一专业普通班;试点班学生因应征入伍、生病等特殊原因经学校同意休学、复学后,我校和试点企业没有继续开展试点的,经学校、试点企业和学生协商一致,可按学校有关规定,转入同一专业普通班学习。
招生计划及报考条件
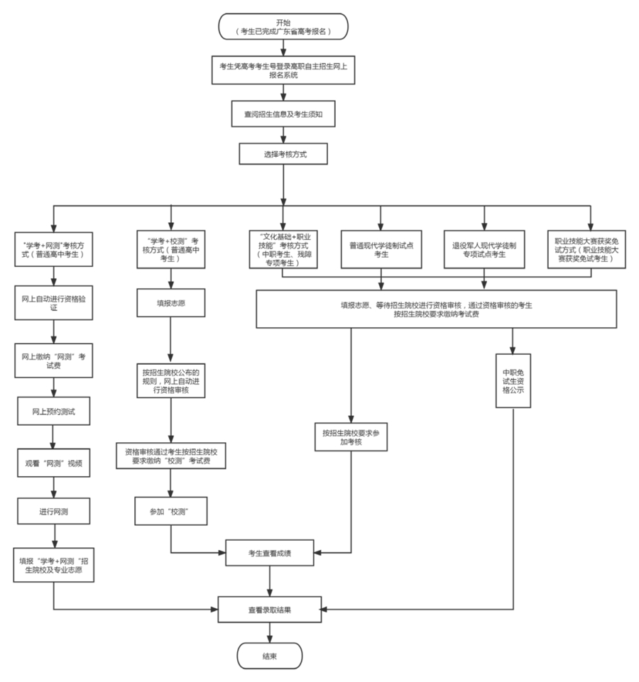
报名时间及报考流程
考核工作安排及录取规则
1、招生计划及报考条件
经广东省教育厅正式批复,我校2025年普通现代学徒制试点招生专业4个,招生计划共180人。招生专业、招生计划及试点合作企业等情况如下表所示。

01招生对象
(1)所有报考考生须符合广东省招生委员会《关于做好广东省2025年普通高校招生统一考试报名工作的通知》(粤招【2024]6号)普通高考报名条件规定,并参加了广东省2025年普通高考报名。
(2)考生应为试点招生专业合作企业的在职员工。
(3)对中职考生中职阶段就读的专业不限,职业资格技能等级证书不作要求。
02报考条件(志愿填报提交资料)
(1)高中或中职阶段毕业证书原件扫描版。
(2)试点录取的考生必须为合作企业员工,且已经与合作企业签订符合《中华人民共和国劳动合同法》等法律法规要求且有效的劳动合同(以下简称为“合法有效的劳动合同”,合同期限应涵盖录取学生学习期间)和现代学徒制培养三方协议(录取前需提交,协议签订工作由学校教务部与试点合作企业共同协商执行);
(3)由合作企业购买3个月(含)以上社保(统计截止时间为2025年4月30日)。
特别注意:以上提交的材料必须真实有效,考生如有弄虚作假行为,将根据国家有关规定严肃处理,在报名阶段发现的,取消报考资格;在入学前发现的,取消入学资格;入学后发现的,取消录取资格或者学籍。
2、报名时间及报名流程
01报考注意事项
(1)高校在校生、2025年被依据普通高中学业水平考试成绩招生录取、普通高等学校招收中等职业学校毕业生统一考试招生录取的考生以及中高职贯通三二分段转段录取的考生不得参加高职院校自主招生录取。报考高职普通自主招生并被录取的考生不得参加其他类型高职(专科)层次的招生录取。
(2)考生直接登录网上报名系统按照操作指引进行报名及填报志愿,每位考生可填报我校1个专业志愿。
02报名时间
2025年5月7日10:00至10日16:00
03报考流程
(1)考生凭高考报名号及密码登录“广东省2025年高职院校自主招生网上报名系统”(下称“网上报名系统”,网址:https://pg.eeagd.edu.cn/gzks/)报名,签订《诚信考试承诺书》,“普通现代学徒制试点”(不分考生类型)考核方式填报志愿,录入相关报名信息、上传有关证明材料(原件扫描版)。
(2)缴费(考试费用):待“报考资格审核通过名单”公布时有详细的缴费指引发出。

3、考核工作安排及录取规则
01考核时间、考核方式
(1)考核时间:2025年5月18日
(2)考核方式:线下无纸化考试
(3)2025年普通现代学徒制自主招生,采用“文化素质+职业技能”考核方式,主要侧重于职业技能考核,由我校自主命题及自主组织实施。“文化素质”及“职业技能”考核满分值合计100分,其中文化素质考核内容分值为40分,职业技能考核内容分值为60分。
02录取规则
(1)考核总分不低于卷面满分值的40%。对参加考核并满足最低分要求的考生,我校根据专业计划及考生志愿,按考生考核总分从高分到低分依次录取。
(2)考核总分相同者,按照职业技能考核分数从高分到低分依次录取;若考核总分及职业技能考核分数都相同,优先录取试点合作企业员工年长者(以身份证出生年月日为准);若还出现同分点,组织同分点考生进行再次考核直到不出现同分点为止。
联系方式
招生电话:0751-6502668
QQ群:361490138
微信公众号:gdsszsjy
微信号:lzslzslzs30、Jenny9601
招生信息网:zs.gdsspt.edu.cn/
免责声明:
① 凡本站注明“稿件来源:中国教育在线”的所有文字、图片和音视频稿件,版权均属本网所有,任何媒体、网站或个人未经本网协议授权不得转载、链接、转贴或以其他方式复制发表。已经本站协议授权的媒体、网站,在下载使用时必须注明“稿件来源:中国教育在线”,违者本站将依法追究责任。
② 本站注明稿件来源为其他媒体的文/图等稿件均为转载稿,本站转载出于非商业性的教育和科研之目的,并不意味着赞同其观点或证实其内容的真实性。如转载稿涉及版权等问题,请作者在两周内速来电或来函联系。




中国教育在线
