广州工程|2025年普通自主招生简章
广州工程职业技术学院2025年普通自主招生总计划招生35人。其中面向普通高中考生计划招生10人,面向中职考生计划招生25人。
报名时间
报名时间: 5月7日10:00至10日16:00
招生专业及招生计划


注: 招生专业、招生计划等以省教育考试院公布为准。
报考基本条件
所有报考考生须符合广东省招生委员会《关于做好广东省2025年普通高校招生统一考试报名工作的通知》(粤招〔2024〕6号)普通高考报名条件规定,并参加了广东省2025年普通高考报名。
(一)普通高中考生
参加了2025年第一次广东省普通高中学业水平合格性考试语文、数学、英语3门科目考试,且3门科目成绩总分(下称“学考成绩”,含加分)不低于100分。
(二)中职考生
应、往届中职(含中专、职中、技校,下同)毕业生。广州工程职业技术学院自主招生招收中职生不限专业、不限职业资格证书种类。
报考方式及考试费用
1.报考方式
符合报考条件的考生须在5月7日10:00至10日16:00凭高考报名号及密码登录“广东省2025年高职院校自主招生网上报名系统”(下称网上报名系统,网址:https://pg.eeagd.edu.cn/gzks/)报名, 签订《诚信考试承诺书》。
报考广州工程职业技术学院的考生须在规定时间内根据本人报考条件, 在“学考+校测”(面向普通高中考生)、“文化基础+职业技能”(面向中职考生)等考核方式中选择一种填报志愿、缴交考试费,及录入相关报名信息、上传有关证明材料(原件扫描版,下同)。经广州工程职业技术学院确认报考资格后,考生不得更改考核方式。
相关证明材料:
1.中职应届毕业生考生须在报名系统中按要求上传加盖中职学校公章的中职阶段就读证明(含就读专业证明)材料原件扫描版及获取的职业资格证书原件扫描版(含封面及内 页,下同)。中职往届毕业生考生须在报名系统中按要求上传中职阶段毕业证书原件扫描版及获取的职业资格证书原件扫描版。
2.符合职业技能大赛获奖免试录取条件的考生,填写相关资料并上传获奖证书原件扫描版或所在学校获奖证明。
2.考试费用
高职院校自主招生考试收费标准按《广东省发展改革委广东省财政厅关于规范全省教育部门教育考试行政事业性收费及有关问题的通知》(粤发改价格〔2022〕442号)等有关文件执行。
考试费由广州工程职业技术学院统一收取,采用微信支付的方式进行,报名结束且资格审核通过的考生于5月13日前用微信扫描下方收费二维码(注意不能使用支付宝扫码),进入收费系统后输入考生号,验证通过后支付考试费。

重要提醒:在规定时间内考生未支付考试费将视作考生本人放弃报考,同时取消报考资格。
考核方式
广州工程职业技术学院自主招生采用“文化素质+职业技能”或“文化基础(含综合文化知识和专业综合理论,下同)+职业技能”的考核方式。根据生源类型不同,以相对统一的文化测试为基础,全面考核考生的综合素质和职业技能,实行分类考试、综合评价、择优录取。
(一)普通高职自主招生招收普通高中考生
实行“文化素质+职业技能”考核方式,普通高中学生综合素质评价作为招生重要参考。文化素质考试除人才培养特殊需要的专业外,均采用普通高中学业水平考试成绩(满分值为450分)。职业技能考核为职业适应性测试,采用学校自主命题测试(下称“校测”,满分值为100分)方式。
(二)普通高职自主招生招收中职考生
实行“文化基础(综合文化知识和专业综合理论)+职业技能”的考核方式。综合文化知识和专业综合理论、职业技能占比例为4:3:3。中职考生入学考核总分满分值为500分,其中综合文化知识考核满分值为200分,专业综合理论考核满分值为150分,职业技能考核满分值为150分。
(三)职业技能大赛获奖免试录取考生
根据国家和省有关文件精神,在省级(含)以上行政部门主办的职业技能大赛获相关赛项三等奖及以上奖项的学生(奖项与报考专业相关,不含普通现代学徒制试点),经广州工程职业技术学院核实资格、公示无异议后,符合相关要求的,可免试录取。
(四)职业技能考核免考条件
取得专业相关职业技能等级证书的中职应往届毕业生,符合 国家、省、学校相关要求的,报考普通高职自主招生(不含普通现代学徒制试点)相关专业可免于职业技能考核(证书与报考专业相关),职业技能考核成绩按满分值计算。
注:详细考试安排、考试大纲、准考证打印等另行通知。
录取规则
1.高职自主招生录取实行网上录取,按照“学校负责、招办监督”原则进行。广州工程职业技术学院在符合高职自主招生报考条件、考核成绩达到院校划定的各招生专业录取最低分数线的考生中,根据广州工程职业技术学院招生网站公布的高职自主招生录取原则择优录取。
2.广州工程职业技术学院根据报考考生的专业志愿及成绩情况划定各专业最低录取分数线。原则上,拟录取高中考生的文化素质考核成绩(学考成绩)不得低于100分;拟录取中职考生的文化基础考核成绩不得低于考核满分值的40%;拟录取考生的职业技能考核成绩不得低于考核满分值的40%。
3.当考生考核总分相同时,按照职业技能考核成绩从高分到低分择优录取。当考核总分相同、职业技能考核成绩相同时,高中生以文化素质(学考)单科成绩从高分到低分择优录取,单科以数学、语文、外语为排序;中职生按照专业综合理论成绩从高分到低分择优录取。
4.被高职院校自主招生录取的考生可参加夏季高考本科层次院校的录取和专科层次定向培养军士院校招生录取,不能参加除定向培养军士外其他夏季高考高职(专科)层 次的招生录取,也不能参加其他类型的高职(专科)层次招生录 取。高职院校自主招生录取考生参加夏季高考被本科层次院校或专科层次定向培养军士院校录取后,取消高职院校自主招生录取资格。(详细录取规则请查看学校招生网站)
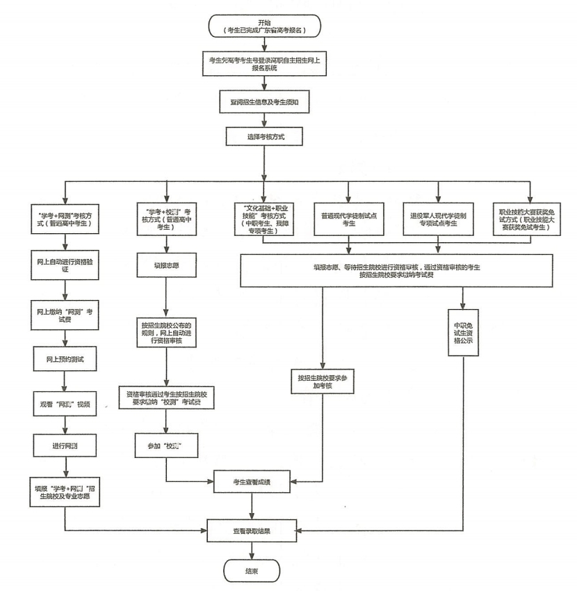
报考流程

时间安排


联系我们

免责声明:
① 凡本站注明“稿件来源:中国教育在线”的所有文字、图片和音视频稿件,版权均属本网所有,任何媒体、网站或个人未经本网协议授权不得转载、链接、转贴或以其他方式复制发表。已经本站协议授权的媒体、网站,在下载使用时必须注明“稿件来源:中国教育在线”,违者本站将依法追究责任。
② 本站注明稿件来源为其他媒体的文/图等稿件均为转载稿,本站转载出于非商业性的教育和科研之目的,并不意味着赞同其观点或证实其内容的真实性。如转载稿涉及版权等问题,请作者在两周内速来电或来函联系。




中国教育在线
