6月21日中大深圳校区本科招生校园开放日,启动预约!

相山之上,佑水之畔
红砖绿瓦构筑起这一方知识的殿堂
这片热土盼望着一次相逢
我们诚邀各位考生、家长、校友和
社会公众
共赴中山大学2025年
深圳校区校园开放日
一同踏入这座知识与创新交融的学府
“零距离” 感受中深校园的独特风采
6月21日(本周六)09:00-12:00
中山大学深圳校区将举办
2025年本科招生校园开放日活动
快来查收你的校园开放日活动指南!

一、活动内容
(一)2025年本科招生信息发布会
时间:9:00-12:00
地点:博济广场-医学园报告厅

(二)2025年招生咨询展
时间:9:00-12:00
深圳校区各院系摆台咨询
地点:博济广场

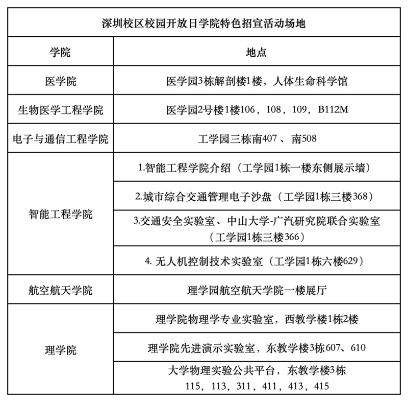
(三)学院特色开放活动
时间:9:00-12:00

东园食堂、西园食堂也将在开放日提供美食,用餐时间为11:00-13:00,接受微信支付。

二、具体交通指引
(一)搭乘高铁抵达深圳站、深圳北站或光明城站
1.深圳站到深圳校区南门
地铁:在深圳站步行至罗湖地铁站C口 ---> 乘坐地铁1号线(往机场东方向)---> 在科学馆地铁站换乘地铁6号线(往松岗方向)---> 在光明地铁站换乘地铁6号线支线(往深理工方向)---> 抵达中大地铁站 ---> 从中大地铁站C口出,即中大深圳校区南门(预计用时1小时30分)
2.深圳北站到深圳校区南门
地铁:在深圳北站乘坐地铁6号线(往松岗方向)---> 在光明地铁站换乘地铁6号线支线(往深理工方向)---> 抵达中大地铁站 ---> 从中大地铁站C口出,即中大深圳校区南门(预计用时1小时)
3.光明城站到深圳校区
公交:光明城站东广场公交站M532路(往光明成校方向)---> 东周小学公交站下车换乘M356路(羌下市场方向)---> 中山大学东南门公交站下车,即中大东南门可咨询保安位置,或直走300米可抵达中大深圳校区南门。(预计用时1小时15分钟)
公交+地铁:光明城站东广场公交站M532路(往光明成校方向)---> 光明大街地铁站公交站下车,换乘地铁6号线(往松岗方向)---> 在光明地铁站换乘地铁6号线支线(往深理工方向)---> 抵达中大地铁站 ---> 从中大地铁站C口出,即中大深圳校区南门(预计用时1小时)
打车:从光明城站打车到目的地为中山大学深圳校区南门(预计用时25分钟)
(二)各路航班抵达深圳宝安国际机场T3航站楼
地铁:在机场地铁站乘坐地铁11号线(往碧头方向)---> 在松岗地铁站换乘地铁6号线(往科学馆方向)---> 在光明地铁站换乘地铁6号线支线(往深理工方向)---> 抵达中大地铁站---> 从中大地铁站C口出,即中大深圳校区南门。(预计用时1小时15分钟)
打车:从深圳宝安国际机场打车到目的地为中山大学深圳校区南门(预计用时1小时)
(三)广州市搭乘如约城际巴士抵达方案
可乘坐广州如约城际巴士抵达深圳市中山大学深圳校区东园食堂门外,往工学园方向直走可抵达南门(可询问同学或保安找到南门方位)。(预计用时1小时45分钟,在微信搜索小程序“如约城际巴士”购买车票)
温馨提示:停车位有限,提倡绿色出行,搭乘公共交通
这个夏天,中大邀你赴约
共同漫步在充满科技感与人文气息的校园
邂逅实验室里的奇思妙想
收集文创里的专属浪漫
沉浸式解锁中深多元的校园生活图鉴
编织独属于你的中大记忆
此刻的相遇,或许正是未来故事的序章
愿你在这场奔赴中,收获理想,拥抱热爱
中大静候你的到来!
听说关注中大招生并加入咨询群
考上中大的几率更大哦
↓ ↓ ↓

扫码输入区域即可加入官方咨询群




免责声明:
① 凡本站注明“稿件来源:中国教育在线”的所有文字、图片和音视频稿件,版权均属本网所有,任何媒体、网站或个人未经本网协议授权不得转载、链接、转贴或以其他方式复制发表。已经本站协议授权的媒体、网站,在下载使用时必须注明“稿件来源:中国教育在线”,违者本站将依法追究责任。
② 本站注明稿件来源为其他媒体的文/图等稿件均为转载稿,本站转载出于非商业性的教育和科研之目的,并不意味着赞同其观点或证实其内容的真实性。如转载稿涉及版权等问题,请作者在两周内速来电或来函联系。




中国教育在线
