深大新同学,请查收你的入学须知!
深大2025级
本科新生入学须知
欢迎来到梦开始的地方

2025级新同学:
祝贺考入深圳大学,全校师生欢迎你!
为帮助你顺利入学,现将有关入学事项说明如下:
目录
一、报到前须办妥事项
二、报到
三、网上核对
与补充学籍信息
四、入学费用
五、缴交学杂费办法
六、体格复查
七、时间安排
八、特别提示
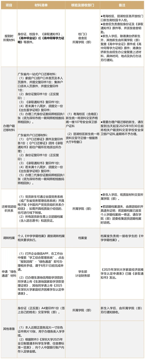
一、报到前须办妥事项
(请提前准备好相关资料)
(一)
户籍迁移
1. 户籍迁移原则
非深圳市新生户籍迁移采取自愿原则,可迁至学校,也可保留在原户籍地。根据相关规定,若入学时选择不迁移户籍,在读期间学校将不受理户籍迁移。
【注:深圳市户籍学生、华侨与港澳台地区学生、新疆少数民族预科生和新疆喀什地区定向生不迁移户籍。】
2. 注意事项
广东省省内统一办理“一站式户口迁移”,无需开具《户口迁移证》。
广东省外要求办理户口迁移的新生,须持《录取通知书》原件到户籍所在地派出所开具《户口迁移证》。
《户口迁移证》上的姓名、身份证号须与《录取通知书》上一致;《户口迁移证》中的出生地及籍贯栏必须具体到:**省**市或**省**县;《户口迁移证》上的各项信息必须打印清晰,右下角加盖户籍所在地派出所公章(务必确保字迹与公章印迹清晰);《户口迁移证》如有涂改,涂改处须加盖派出所户政专用章。
【注:凡不符合以上要求的《户口迁移证》一律退回重新办理;为方便办理其他手续,各位新生可多复印几份《户口迁移证》,以备他用。】
新生户籍迁移地址:广东省深圳市南山区南海大道3688号;户籍管辖派出所:粤海派出所。
因新生户籍迁移办理时间较长,落户后才可办理深圳市身份证,故请各位迁移户籍的同学留意自己身份证的有效期,以免影响身份证的正常使用。若身份证即将过期,请同学在户籍地派出所提前换领身份证。切记在户籍所在地办理《户口迁移证》时不可将身份证剪角,以免影响办理银行卡、校园卡等事宜。
办理户籍迁移和新身份证时间约为8个月。
(二)
迁移党团组织关系
1. 迁移党组织关系
中国共产党党员新生须开具《中国共产党党员组织关系介绍信》,可通过全国党务系统(或广东省党务管理信息系统)开具电子介绍信,入学报到后需及时表明党员身份,并告知学院党组织在系统上接收党组织关系。如需开具纸质介绍信的,介绍信抬头处请写“深圳市委组织部”,接收党委填写“中共深圳大学xxx学院(部)委员会”,入学报到时将介绍信交到所属学院(部)。
入学后,党员本人还需在深圳市智慧党建系统(微信公众号:深圳智慧党建)发起组织关系转接流程。由市内转入的党员,可直接发起转接;由市外转入的党员,需完成新用户注册后,再发起组织关系转入申请。
【注:金融科技学院学生党员转入“深圳大学深圳南特金融科技学院党委”。】
2. 迁移团组织关系
(1)共青团员新生在8月31日入学报到注册后,根据学院(部)团委统一安排将本人的团籍档案(含入团志愿书)和团员证交到所属学院(部)团委(备注:若团籍档案遗失或不完整,由原团组织开具证明;若团籍档案已放至个人学籍档案统一寄送,请在学院(部)团委收集团员团籍档案时说明)。新生团员线上转接团组织关系时间为:8月31日-10月15日,入学报到注册前(8月31日前)不接收新生团员的团组织关系转入申请。
(2)线上组织关系转接分为以下两种情况:
①团组织关系在广东省内的团员新生,入学报到注册后在广东省智慧团建系统发起转接组织关系;
②团组织关系在广东省外的团员新生,入学报到注册后在原系统中发起转入广东的转接申请,并在广东省智慧团建系统完成注册报到。
各学院(部)新生团员组织关系转接咨询电话可扫二维码查看:

(三)
调转档案
1.档案转递途径
新生凭《录取通知书》到当地市(县)招生办或毕业中学办理调转手续,将《中学学籍档案》转递至深圳大学。档案转递途径有两种:
学生自行送达:学生入学报到后一周内自行提交至档案接收点:粤海校区档案馆一楼大厅、丽湖校区守正楼A座一楼综合服务大厅(具体时间请留意档案馆发布的通知)。
单位统一邮寄:毕业中学或当地招生办于9月10日前将学生《中学学籍档案》邮寄至深圳大学,EMS邮寄信息如下:
邮寄地址:广东省深圳市南山区南海大道3688号深圳大学档案馆201本科档案室,邮编:518060
联系电话:0755-2653 6140
收件人:黄文娟老师
2. 转档办理注意事项
档案须密封并加盖公章,否则不予接收。
档案馆只接收学生《中学学籍档案》,如有党员档案或团员档案,请自行上交至所在学院(部)。
中学在中国境内就读的港澳台学生,须按要求办理转档。
【注:如未按以上规定执行,造成今后毕业时无《中学学籍档案》者,一切后果自负。】
(四)
登录学工综合管理系统进行
个人信息采集、查询及
相关事务申请办理等
1. 关注深大企微
8月18日前须关注深大企微并安装企业微信APP,操作指引见“八、特别提示(二)”。在企业微信APP工作台搜索“学工综合管理系统”,完成新生入学相关事宜(如有疑问,可咨询0755-2653 6188)。
【注:学工综合管理系统迎新服务指南请关注深圳大学学生部“深大学工”微信公众号查阅。】

(深圳大学学生部官方微信公众号)
2. 基本信息填报
8月18日前,打开企业微信APP,在工作台中搜索“学工综合管理系统”,点击“报到流程”-“新生基本信息登记”完成填报。
3. 宿舍申请
学校全面实行住宿申请制,为精准做好住宿分配,2025级新生请登录企业微信,并于8月22日(10:00)-8月31日(24:00)在“学工综合管理系统”-“报到流程”-“住宿申请”提交住宿需求。需入住校内宿舍的学生,应网签《深圳大学学生住宿协议书》,完成后可查看本人宿舍信息;无需入住校内宿舍的学生,应网签《校外住宿家长知情同意书》,学校不再分配宿舍。因涉及住宿分配,申请一经提交无法修改,请同学谨慎选择。如有特殊情况,请联系所属学院(部)辅导员。
面向2025级本科生学校提供4-5人间宿舍。根据《深圳大学学生住宿管理办法》,学校原则上仅提供学生基本修业年限期间的住宿。超过基本修业年限且需继续住宿的,须向学校提出延长住宿申请并服从宿舍调配,延长期限不得超过1年。
新生报到日期前,学校不予提供住宿。提前到校的学生需自行解决住宿问题。
【咨询电话:粤海校区0755-2653 7141 丽湖校区0755-8693 0291】
为确保宿舍内人身财产安全,根据《深圳大学学生住宿管理办法》,严禁在学生宿舍存放、使用大功率电器、发热性电阻电器、劣质电器;严禁在学生宿舍存放、使用电冰箱、洗衣机等电器;严禁在宿舍楼内携带、保管、饲养各类动物。请勿携带违规电器、动物入住宿舍。
4. 对家庭经济困难学生的温馨提示
申请助学贷款
生源地信用助学贷款为国家政策性助学贷款,全日制本科生每人每年申请助学贷款额度不超过20000元。如有申请助学贷款的需求,请在入学前在户籍所在地县(市、区)进行办理。建议同学在前往办理前,先联系户籍所在地县(市、区)教育局学生资助管理部门了解清楚办理流程及所需材料,或拨打国家开发银行生源地信用助学贷款热线95593咨询相关事宜。生源地信用助学贷款采用“一年一贷”的方式,可根据家庭经济情况逐年申请(续贷),采用电子合同及远程续贷。
重要提醒
自2024年起,学校只接受校园地国家助学贷款的续贷申请,不再受理新增贷款申请。请有申请助学贷款需求的新生同学务必在入学前,办理好生源地信用助学贷款。
申请绿色通道
打开企业微信APP,在工作台中搜索“学工综合管理系统”,点击“报到流程”-“绿色通道”即可办理相关手续,请于8月31日前完成申请。
凡已申请绿色通道的新生,请勿在学校发出的个人中国银行卡账户内存入大于或等于应缴学杂费总和的金额,以免银行自动从卡上扣缴相关费用。
申请缓交学费
入学后每个学期(不包括入学学期)因家庭经济突发困难申请缓交学费并经学校同意的学生,在银行自动扣款的几个时间段内(请留意计划财务部在校园公文通上发布的具体通知),请勿在学校发出的个人中国银行卡账户内存入大于或等于该次批扣所需缴纳的学费金额,以免银行自动从卡上扣缴相关费用。
【注1:更多资助信息可扫码关注学生资助中心微信公众号“szuzzzx”。】
【注2:若在操作过程中有疑问,可添加深圳大学学生资助中心答疑微信号(szuzzzx6666)咨询。】
5. 军训事务办理
8月20日前,因身体或其他原因无法参加本年度军训的新生,需打开企业微信APP在工作台中搜索“学工综合管理系统”,点击“报到流程”-“军训缓免补申请”完成暂缓军训或免军训申请。
6. 兵役登记(仅男生)
8月31日前,年满18-24岁的男生(2001年1月-2007年12月出生)需打开企业微信APP,在工作台中搜索“学工综合管理系统”,点击“报到流程”-“兵役登记”完成信息填报。
(五)
填写本科新生问卷
请于8月31日前扫描下方二维码,并填写深圳大学2025年本科新生问卷:

(2025年本科新生问卷)
二、报到
(一)
报到日期
2025年8月31日(星期日)
●全天可报到并入住,接站时间为9:00-18:00。
(二)
报到流程
1.粤海、丽湖校区:已缴费成功的新生,入学报到当日刷校园卡进校;凭身份证及《录取通知书》原件,到所分配的宿舍楼值班室领取钥匙办理入住。
【注1:请新生前往学院(部)所在的校区报到。】
【注2:每个校区的宿舍楼都有相关人员现场指引办理各类相关手续。】
【注3:丽湖校区:医学部、经济学院、法学院、化学与环境工程学院、生命与海洋科学学院、材料学院、管理学院和政府管理学院;粤海校区:其他学院(部)。】
2.接站安排:详见《深圳大学2025级新生报到温馨提示》。
3.校园地图:请访问https://www.szu.edu.cn/xxgk/xydt.htm。


三、网上核对
与补充学籍信息
为保证新生学生证制作内容准确,火车优惠卡及时发放,确保学生寒暑假能正常购买学生火车票,请2025级新生务必于2025年9月1日8:30至9月30日17:30期间,在深圳大学网上办事大厅完成核对和补充个人学籍信息工作。
1. 具体进入办法
登录深圳大学网上办事大厅(https://ehall.szu.edu.cn)→“学籍基本信息查看及变更”。新生首次登录办事大厅,需自行激活统一身份认证账号,操作指引见“八、特别提示(一)”。账号激活后可登录办事大厅。
2. 新生须核对相关学籍信息
新生须核对姓名、性别、出生日期、身份证号、民族、专业、家庭地址等信息,以上信息以高考报名信息为准,学生只需核对,不能修改。如高考报名信息有误,须在报到注册三个月后携带相关证明材料至教务部学籍室(汇元楼237-1号窗)申请修改。
3. 新生须补充个人信息
新生须补充姓名拼音、个人电话、家庭电话、电子信箱、家庭地址等相关信息。若未填写学生姓名拼音,则无法打印英文版成绩单和证明。
非深圳生源须填火车乘车区间,乘车终点须补充所在地的市或县的名称以及家庭所在地最近的火车站站名。学生应如实填写,若由于学生未如实填写或未按时填写而影响信息写入,其后果由学生自负。若家庭所在地省份的信息与实际不符,到校后须提交相关证明材料(家庭地址的省份若确与高考报名时不一致,学生须出具父母任何一方的户籍证明材料),经教务部审核后方能更改。若学生后续修改站点则原学生证作废,须补办学生证。
深圳生源学生、留学生、华侨港澳台学生不填乘车终点。
【注1:可扫码关注深圳大学教务部官方微信公众号“szujwb”,搜索“关于2025级本科新生核对与补充学籍信息的通知”推文,查看详细操作指引,也可直接参照附件4。】
【注2:若在操作过程中出现问题,学生可发邮件至邮箱sdxj@szu.edu.cn咨询。】

(深圳大学教务部官方微信公众号)
四、入学费用
(一)
学杂费
(含学费、住宿费和军训费)
● 新生来校报到前,请按要求预存学费及住宿费,缴费标准详见附件3《深圳大学2025年全日制普通本科学生学费、住宿费标准一览表》。
● 2025级新生军训将于2025年9月进行,学生需自行购买军训物资(含迷彩帽、迷彩服、迷彩T恤、迷彩鞋、外腰带等)。该批物资将由学校统一招标采购后,在军训前按实际招标采购的价格由学生于指定地点现场自行购买。
(二)
其它自备费用
● 伙食费每生每月约700-900元。
● 每生每天提供50升免费热水,每生每月有10度基础电赠送(寒暑假除外,按10个月计算),其它水电费按学生实际使用额度付费。
● 第一年教材费约需700元。
● 大学生医保缴费标准:学生按学年一次性缴纳医疗保险费到学校,由学校统一归集申报。2024-2025学年度学生参加医疗保险个人缴费标准为436.32元/人,2025-2026学年医保费用以开学后社保局通知为准。
● 其他生活、学习用品费用。
(三)
华侨与港澳台地区学生各项收费标准及自备费用标准同上。
五、缴交学杂费办法
新生须参照附表《深圳大学2025年全日制普通本科学生学费、住宿费标准一览表》(附件3),对应本人预缴学杂费标准,在规定时间内往我校发出的个人中国银行卡账户内存入足够金额,由深圳中国银行按新生实际缴费标准统一收取应缴学杂费,具体缴费办法详见校园卡及银行卡信封内《银行卡激活及缴费须知》。
六、体格复查
根据《深圳大学全日制本科新生入学资格复查办法》(深大〔2025〕230号)第十一条规定:新生应当按规定时间参加由学校组织的身心健康状况复查。
新生报到后,须在学校规定的时间内(2025年9月1日-7日),到指定地点进行体检。具体体检时间、地点及体检注意事项,以报到后所在学院(部)通知为准。
体检常规项目检查免费,但如发现异常情况需做特殊检查或转上级医院进一步检查,相关费用由新生自理。
体检时,请携带本人校园卡、身份证及近期一寸免冠照片一张。
七、时间安排
(一)
入学报到
2025年8月31日(星期日)
(二)
入学教育
2025年9月1日-4日
(三)
体格复查
2025年9月1日-7日
(四)
开学典礼
2025年9月9日(星期二)
(五)
英语水平测试
2025年9月4日(星期四中午)
(六)
军事训练
2025年9月8日-21日
(七)
开始上课
2025年9月23日(星期二)
(八)
期末考试
2026年1月5日-2026年1月16日
(九)
其他
选课时间将另行通知
八、特别提示
(一)
深圳大学网上办事大厅
深圳大学网上办事大厅(https://ehall.szu.edu.cn)集成了选课上课、考试成绩、教学评测、奖学助贷、学位论文、就业指导、毕业离校等功能。新生首次登录办事大厅,需自行激活统一身份认证账号。
账号激活方法:点击登录页“账号激活”,根据操作提示校验信息、绑定邮箱、设置密码等流程后完成激活。统一身份认证是全校应用的基础服务平台,请参考登录页使用说明https://www1.szu.edu.cn/v.asp?id=191或扫码:

(统一身份认证使用说明)
(二)
深大企业微信
深圳大学移动应用平台基于企业微信打造,请新生及时关注深圳大学企业微信并安装企业微信APP来体验移动平台的便利,如有疑问,可咨询深圳大学信息中心服务电话0755-2653 6188,或者在企业微信通讯录里搜“信息中心服务咨询”,咨询AI机器人客服。
1.关注深圳大学企业微信方法见https://www1.szu.edu.cn/nc/view.asp?id=624或扫码:

(关注深圳大学企业微信操作方法)
2.加入新生学院群,便于新生互相交流,提前熟悉荔园生活。
操作方法:新生关注深圳大学企业微信后打开企业微信APP,在工作台中点击“加入我的学院群”即可融入温馨新集体。
通过企业微信APP还可实现统一身份认证企微扫码一键登录、忘记密码企微快速找回、校园一码通、课表查询、体育场馆预约、荔园小巴、校务速办、电费网费、成绩查询、失物招领等。另外,为每位新生分配了校园邮箱账号,可直接通过「企业微信APP-邮件」模块登录使用。
学生邮箱相关信息可参考:https://www1.szu.edu.cn/nc/view.asp?id=633
(三)
实体校园卡充值途径
1.关注微信服务号“深圳大学信息中心”,校园卡→校园卡业务→卡片充值(第一次绑定输入统一身份认证密码,充值时,选择微信充值则输入个人微信支付密码;如果选择绑定银行卡充值需要输入校园卡查询密码,校园卡查询密码规则见后面温馨提示);
2.支付宝:首页搜索框输入:校园一卡通→支付宝校园卡→深圳大学→充值;
3.中国银行APP:生活缴费→校园卡→深圳大学→校园卡→充值;
4.深大内部网主页:网上服务→校园卡→转账充值(充值需要输入校园卡查询密码);
5.圈存机:转账充值。除圈存机充值外,上面1-4方式的校园卡充值途径,需要在补助机(圈存机旁)上贴卡将充值款写入校园卡,方可刷卡消费。
温馨提示
1.校园卡查询密码和消费密码(6位数字)。初始密码如下:
● 证件号码是身份证号码,初始密码为身份证号后六位(若最后一位为“X”,则从倒数第二位起的后六位)。
● 证件号码是护照、港澳台通行证号码,初始密码为证件号后六位,若最后一位为字母,则从倒数第二位起的后六位;若含两个字母或以上或长度不够6位则初始密码为888888。详情请参见:学校内部网主页→校园卡→深圳大学校园卡充值指南。
2.新生校园卡需要在补助机上贴卡初始化宿舍热水功能。
3.学校下半年为每位新生补助校园卡运动专项经费200元(400元∕人∕年),无须领取,可直接在校内运动场所刷卡支付运动资费。
(四)
校园一码通
校园一码通(简称校园码,即微信校园卡)是学生身份电子凭证,可用于食堂消费、搭乘荔园小巴、门禁出入、场馆验票等,到校后学生可启用刷掌支付。
● 激活校园一码通有两种渠道:
1.关注深圳大学企业微信后打开企业微信APP,在工作台中点击“校园一码通”,根据操作提示选择身份及卡种完成激活;
2.关注微信服务号“深圳大学信息中心”,校园卡-微信校园卡说明-领卡二维码-点击领取微信校园卡(学生卡)。
(五)
学生宿舍区上网由中国电信和中国移动两家运营商提供服务,学生可以自由选择运营商,有多种资费套餐可选,具体订购方式,两家运营商在迎新时会有专门指引。
(六)
因特殊原因不能按期来校报到的新生,应当在规定的报到日期前,向所在学院(部)提交本人书面申请,办理请假手续。学院(部)审核后将书面材料提交至学校教务部,新生请假应当经学校教务部批准,请假时间从规定报到之日起计,一般不超过一周。未办理请假手续或请假逾期者除因不可抗力(如自然灾害或学生不可克服的原因)等正当事由外,视为放弃入学资格。
(七)
根据相关规定,学生宿舍禁止私拉乱接电源,持有违规电器及物品,违规电器及物品类别由住宿管理部门根据实际情况制定细则。
(八)
为保证校内交通安全,禁止学生在校内使用电动车和摩托车;学生在校学习期间,不能驾驶机动车到校内使用、停放。请严格遵守校内交通安全规定,服从交通管理。
(九)
为满足学生多样化的学习需求,我校实行分层分类因材施教培养模式,新生进校后可通过二次选拔,选读理工创新实验班及其他各类特色实验班。符合选拔条件的同学,如有意报读,可登录相关学院(部)网站查阅招生公告,具体的选拔办法和规定以有关招生单位最终公布为准。
【注:理工创新实验班二次选拔报名考试时间安排在新生报到前进行,有意报读的学生请及时登录深圳大学高等研究院网站了解招生细则及办理报名手续。】
(十)
学校各相关职能部门咨询电话及地址详见附件2。
(十一)
如在学校报到时遇到住宿、饮食相关问题,可关注后勤保障部微信公众号“szuhqb”,上面有详细的新生后勤服务指南、餐厅等相关信息,也可以联系后勤事务服务中心(服务电话:0755-2653 6116、2653 7186)。
(十二)
本须知内容如有变动,以深圳大学本科招生网(https://zs.szu.edu.cn)公布的为准。
深圳大学招生办公室
二〇二五年八月
附件1:
新生入学报到须交验材料清单

附件2:
学校各相关职能部门咨询电话及地址

附件3:


备注:
1.学费和住宿费按学期缴交(中外合作办学专业的学费按学年缴交)。新生报到前请在规定时间内(具体请参照《银行卡激活及缴费须知》),按本人专业学费金额预存至我校发出的个人中国银行卡账户里,我校将委托中国银行按新生实际缴费标准统一扣取应缴学费,新生报到前只批扣专业学费,住宿费在新生报到后另行通知扣费时间。
2.(1)我校实行学分制收费(不含中外合作办学专业),学分制收费由课程学分学费和专业学费两部分组成,学生在标准学制内正常完成规定的毕业最低学分应缴纳的总学费不超过价格主管部门规定的学年制学费总额。
(2)课程学分学费的标准为每学分100元,每学期学生缴纳课程学分学费按学生实际修读的课程总学分计算,选课确认后,学校将从个人中国银行账户批扣课程学分学费。
3.住宿费400-750元/生/学期,请按最高收费标准750元预存,学校在新生报到后将按学生的实际住房收费标准来扣收住宿费。
4.需要收据报销的学生(通过批扣完成缴费):登录网上缴费系统(电脑端深大内部网→学生事务→缴学杂费)中的“收费单查询”,点击“电子票查看”并下载电子票据。
附件4:
关于2025级本科新生
核对与补充学籍信息的操作指引
填写时间:2025年9月1日8:30至9月30日17:30,过期系统将关闭有关功能。
填写路径:访问深圳大学办事大厅,网址:https://ehall.szu.edu.cn。请尽量用电脑端google chrome浏览器来访问完成。

新生首次登录办事大厅,自行激活统一身份认证账号,操作指引见“八、特别提示(一)”。账号激活后可登录办事大厅。

进入办事大厅后,按照下图的步骤,找到应用“学籍信息查看及变更”,并点击进入服务。

新生核对相关信息:
目前仅核对学生基本信息:姓名、性别、出生日期、身份证号、民族、专业、家庭地址等信息,以上信息为高考录取信息,学生只需核对,不能修改。

新生须补填相关学籍信息:姓名拼音、个人电话、家庭电话、电子信箱、家庭地址等相关信息。在校期间,学生本人可自行修改姓名拼音,姓名拼音请按照姓氏大写,名字首字母大写其他字母小写,示例:艾深大AI Shenda。姓名拼音将在学生英文版证明及英文版成绩单上显示,若未填写学生姓名拼音,则无法打印英文版成绩单及证明。
非深圳生源新生须勾选并填写乘车终点。乘车终点须补充所在地的市或县的名称以及家庭所在地最近的火车站站名。
深圳生源学生、留学生、华侨港澳台学生不填乘车终点。

免责声明:
① 凡本站注明“稿件来源:中国教育在线”的所有文字、图片和音视频稿件,版权均属本网所有,任何媒体、网站或个人未经本网协议授权不得转载、链接、转贴或以其他方式复制发表。已经本站协议授权的媒体、网站,在下载使用时必须注明“稿件来源:中国教育在线”,违者本站将依法追究责任。
② 本站注明稿件来源为其他媒体的文/图等稿件均为转载稿,本站转载出于非商业性的教育和科研之目的,并不意味着赞同其观点或证实其内容的真实性。如转载稿涉及版权等问题,请作者在两周内速来电或来函联系。




中国教育在线
