GDI高职高专排行榜(2026)发布
4月15日,广州日报数字化研究院(GDI智库)发布“GDI高职高专排行榜(2026)”,榜单以教育部最新公布的《全国普通高等学校名单》为依据(剔除升本院校及停止办学院校),对全国1501所高职院校(不含香港特别行政区、澳门特别行政区和台湾地区院校)展开科学评价。
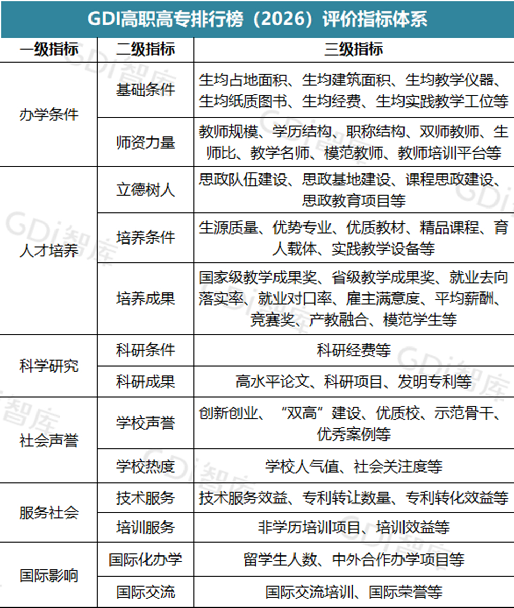
GDI高职高专排行榜(2026)设置办学条件、人才培养、科学研究、社会声誉、服务社会和国际影响等6个一级指标,下设师资力量、培养成果、科研成果、学校声誉、技术服务、培训服务等13个二级指标以及150多个细分指标,力求全面、客观地对高职院校发展现状作出科学评价。
GDI智库坚持以人才培养为核心,不断丰富指标内涵。随着职业教育进入高质量发展新阶段,进一步提升教育质量、培养高素质技能人才,更好服务地方经济社会发展成为高职院校核心任务。GDI高职高专排行榜(2026)增设省级教学成果奖、行业导师规模等指标,持续深化人才培养评价体系,以求更全面反映高职院校的综合实力和发展水平。
为充分反映院校的办学特色和办学性质,GDI高职高专排行榜(2026)发布“GDI高职高专排行榜(2026)—总榜”“GDI高职高专(民办)TOP200榜(2026)”和9个类型榜单。
类型榜单分别为:“GDI高职高专排行榜(2026)—综合类”“GDI高职高专排行榜(2026)—理工类”“GDI高职高专排行榜(2026)—师范类”“GDI高职高专排行榜(2026)—财经类”“GDI高职高专排行榜(2026)—医药类”“GDI高职高专排行榜(2026)—农林类”“GDI高职高专排行榜(2026)—政法类”“GDI高职高专排行榜(2026)—艺术类”“GDI高职高专排行榜(2026)—体育类”。
点击这里或扫码进入专题
查看榜单详情↓


▼榜单分析
GDI高职高专排行榜(2026)—总榜上榜院校1300所,其中公办院校1040所、民办院校257所、中外合作办学及内地与港澳合作办学院校3所。榜单对前500所给出具体排名,后800所采用区间排名。
总榜排名前三的院校分别是江苏农林职业技术学院、长沙民政职业技术学院、温州职业技术学院,排名4—10位的分别是常州机电职业技术学院、北京工业职业技术学院、郑州铁路职业技术学院、江苏农牧科技职业学院、浙江金融职业学院、山东商业职业技术学院、陕西铁路工程职业技术学院。
从各省(自治区、直辖市)上榜院校数量分析,广东有86所,排名第一;河南有85所,排名第二;江苏有81所,排名第三。上榜院校数超50所的其他省(自治区、直辖市)包括:山东(80所)、湖南(75所)、四川(68所)、安徽(66所)、湖北(58所)、河北(58所)、江西(53所)。
江苏48所院校进入全国500强,数量最多
GDI高职高专排行榜(2026)—总榜中,江苏有48所院校进入全国500强,数量在各省(自治区、直辖市)中最多,排名第二的山东有46所,再次是湖南,有37所。其中,上榜前500院校数量占所在省(自治区、直辖市)总榜院校数量比例最高的是浙江,占79.07%,此后分别是江苏(59.26%)和山东(57.50%)。

图1 上榜全国500强院校数量达10所及以上地区
综合、理工、财经、医药类院校总数超八成
GDI高职高专排行榜(2026)—总榜中,综合、理工、财经和医药类院校数合计占比81.31%。其中理工类院校483所,占比37.15%;综合类院校358所,占比27.54%;财经类院校113所,占比8.69%;医药类院校103所,占比7.92%。

图2 GDI高职高专排行榜(2026)院校类型分布
扫码关注GDI智库微信公众号,了解更多大学榜单。
实习编辑杨云帆
免责声明:
① 凡本站注明“稿件来源:教育在线”的所有文字、图片和音视频稿件,版权均属本网所有,任何媒体、网站或个人未经本网协议授权不得转载、链接、转贴或以其他方式复制发表。已经本站协议授权的媒体、网站,在下载使用时必须注明“稿件来源:教育在线”,违者本站将依法追究责任。
② 本站注明稿件来源为其他媒体的文/图等稿件均为转载稿,本站转载出于非商业性的教育和科研之目的,并不意味着赞同其观点或证实其内容的真实性。如转载稿涉及版权等问题,请作者在两周内速来电或来函联系。




教育在线
