广州工程职业技术学院2025年现代学徒制招生简章(先招工后招生)
广州工程职业技术学院
2025年现代学徒制招生简章
报名时间
报名时间:5月7日10:00至10日16:00
招生专业及招生计划
注:
1.招生专业、招生计划等以省教育考试院公布为准。
2.现代学徒制试点只招收合作企业员工并且需要满足3个月社保要求,具体见报考基本条件。
报考基本条件
所有报考考生须符合广东省招生委员会《关于做好广东省2025年普通高校招生统一考试报名工作的通知》(粤招〔2024〕6号)普通高考报名条件规定,并参加了广东省2025年普通高考报名。
试点录取的考生必须为合作企业员工,且已经与合作企业签订符合《中华人民 共和国劳动合同法》等法律法规要求且有效的劳动合同。并由合作企业购买3个月(含) 以上社保(统计截止时间为2025年4月30日)。考生如有弄虚作假行为,将根据国家有关规定严肃处理,在报名阶段发现的,取消报考资格;在入学前发现的,取消入学资格;入学后发现的, 取消录取资格或者学籍。
报考方式及考试费用
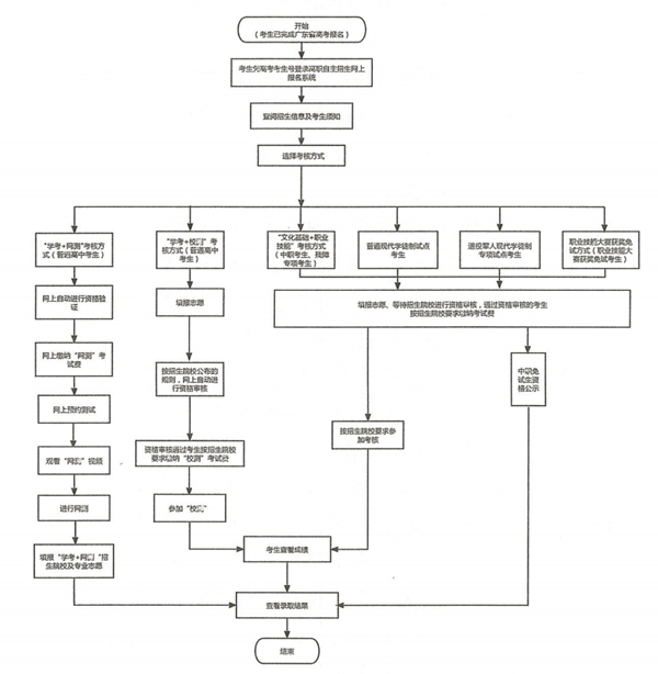
1.报考方式
符合报考条件的考生须在5月7日10:00至10日16:00凭高考报名号及密码登录“广东省2025年高职院校自主招生网上报名系统”(下称网上报名系统,网址:https://pg.eeagd.edu.cn/gzks/)报名, 签订《诚信考试承诺书》。
报考我校的考生须在规定时间内根据本人报考条件, 选择“普通现代学徒制试点”(不分考生类型)考核方式填报志愿、缴交考试费,及录入相关报名信息、上传有关证明材料(原件扫描版,下同)。经我校确认报考资格后,考生不得更改考核方式。
社保证明材料
01用微信搜索“粤省事”小程序。

02登录后点击“社保·就业”功能模块


03选择“社会保险参保证明查询”服务。

04将参保证明发送至我校招就办邮箱zj@gzvtc.edu.cn。学徒制考生需要合作企业购买3个月(含) 以上社保(统计截止时间为2025年4月30日),系统选择缴费日期起始不晚于2025年2月,截止日期为2025年4月。注:社保证明材料务必通过官方邮箱发送到招就办邮箱。审核结束前未发送邮件或缴费日期不足3个月的不予审核通过。

2.考试费用
高职院校自主招生考试收费标准按《广东省发展改革委广东省财政厅关于规范全省教育部门教育考试行政事业性收费及有关问题的通知》(粤发改价格〔2022〕442号)等有关文件执行。
考试费由我校统一收取,采用微信支付的方式进行,报名结束且资格审核通过的考生于5月12日-13日用微信扫描下方收费二维码(注意不能使用支付宝扫码),进入收费系统后输入考生号,验证通过后支付考试费。

重要提醒:在规定时间内考生未支付考试费将视作考生本人放弃报考,同时取消报考资格。
考核方式及录取规则
普通现代学徒制试点考生采用“文化素质+职业技能”考核方式,主要侧重于职业技能考核,由我校自主命题、自行组织实施文化素质和职业技能考核,择优录取。“文化素质”及“职业技能”测试满分值合计100分,其中文化素质考核内容分值为40分,职业技能考核内容分值为60分。我校根据报考考生的专业志愿及成绩情况划定各专业最低录取分数线。原则上,拟录取的普通现代学徒制试点考生考核成绩不得低于考核满分值的40%。
注:详细考试安排、考试大纲、准考证打印等另行通知。
报考流程

时间安排

免责声明:
① 凡本站注明“稿件来源:中国教育在线”的所有文字、图片和音视频稿件,版权均属本网所有,任何媒体、网站或个人未经本网协议授权不得转载、链接、转贴或以其他方式复制发表。已经本站协议授权的媒体、网站,在下载使用时必须注明“稿件来源:中国教育在线”,违者本站将依法追究责任。
② 本站注明稿件来源为其他媒体的文/图等稿件均为转载稿,本站转载出于非商业性的教育和科研之目的,并不意味着赞同其观点或证实其内容的真实性。如转载稿涉及版权等问题,请作者在两周内速来电或来函联系。




中国教育在线
