广东科贸职业学院2020年面向中职生自主招生准备报名啦
http://guangdong.eol.cn/ 来源:广东科贸职业学院 作者: 2020-05-24 字体:大 中 小
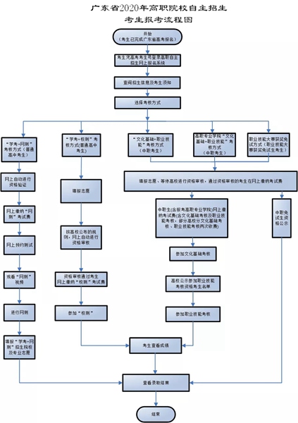
5月26日9:00至29日14:00,中职考生根据《广东省教育厅关于做好2020年高等职业院校自主招生工作的通知》(粤教考函〔2020〕1号)文件附件3报考流程图在网上报名系统(网址:http://www.eesc.com.cn/gzks)使用高考报名号及密码进行报名,在“文化基础+职业技能”(面向中职考生)、“高职专业学院试点班”(面向中职考生)及“职业技能大赛获奖免试生”(面向中职考生)三种考核方式中选择一种进行报考,根据系统指引上传相关证明材料后等待报考我校资格审核。考生缴交考试费后,将不得更改考核方式。考生如无法确认考核方式,需向我校招生处咨询并明确。
二、招生对象及条件
(一)符合2020年广东省普通高等学校统一招生考试报名资格的应、往届中职(含中专、职中、技校,下同)毕业生。
(二)我校自主招生招收中职生的各专业对考生中职阶段就读专业及职业资格证书不做要求。
(三)注意事项。每位考生根据自己实际情况,限报1个专业,不得兼报。通过自主招生录取的考生,入学后不得申请转学,原则上不能转专业,请各位考生慎重报考。
已被3+证书录取的考生以及被2019年第二期高职扩招录取的考生不得再参加高职院校自主招生考试报名。



(三)1.本校自主招生的专业介绍
(http://www.gdkm.edu.cn/Item/23805.aspx)
2.高职专业学院自主招生的专业介绍
(http://www.gdkm.edu.cn/Item/23861.aspx)
四、考核时间和考核方式
考试时间:2020年6月6日
考核方式:网上视频面试
联系方式
学校网址:www.gdkm.edu.cn
学校地址:广州市白云区石庆路388号
招生电话:020-22014966
邮 编:510430
招生咨询Q群:712971669
招生微信(添加时请备注中职自主招生):
免责声明:
① 凡本站注明“稿件来源:中国教育在线”的所有文字、图片和音视频稿件,版权均属本网所有,任何媒体、网站或个人未经本网协议授权不得转载、链接、转贴或以其他方式复制发表。已经本站协议授权的媒体、网站,在下载使用时必须注明“稿件来源:中国教育在线”,违者本站将依法追究责任。
② 本站注明稿件来源为其他媒体的文/图等稿件均为转载稿,本站转载出于非商业性的教育和科研之目的,并不意味着赞同其观点或证实其内容的真实性。如转载稿涉及版权等问题,请作者在两周内速来电或来函联系。